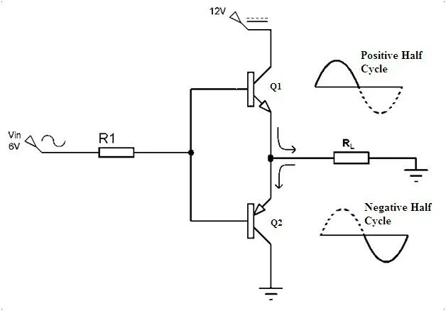
Push current