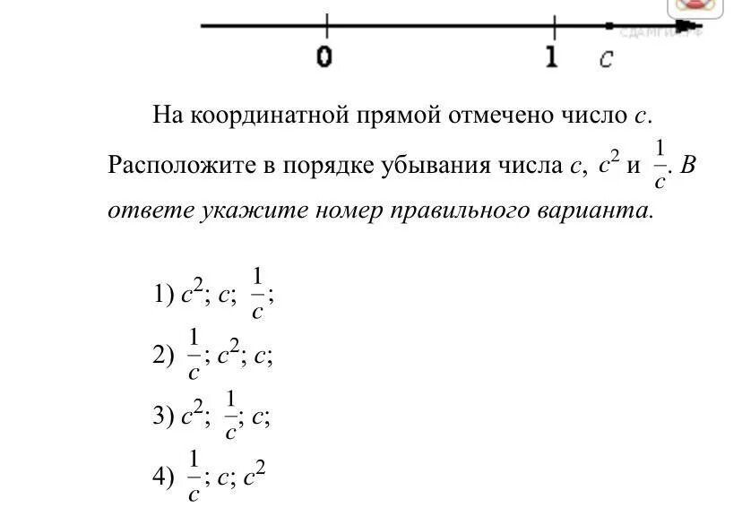
Прямой отмечены числа