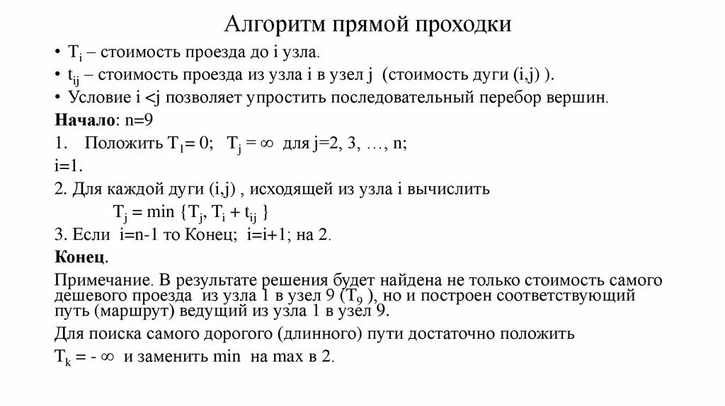
Прямой алгоритм