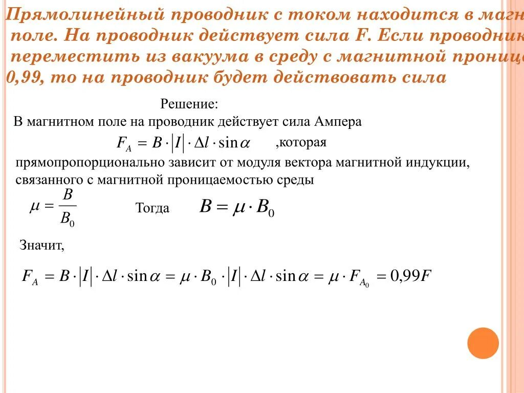
Прямолинейный проводник имеющий длину 50 см