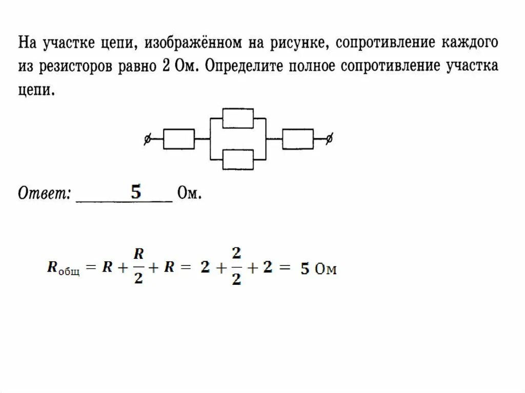
Проверочная работа соединение проводников