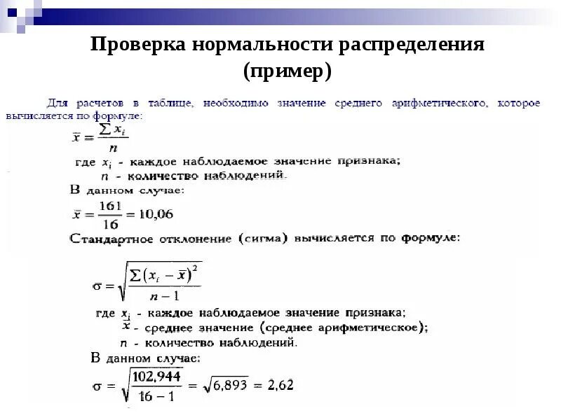
Проверка нормального состояния 11