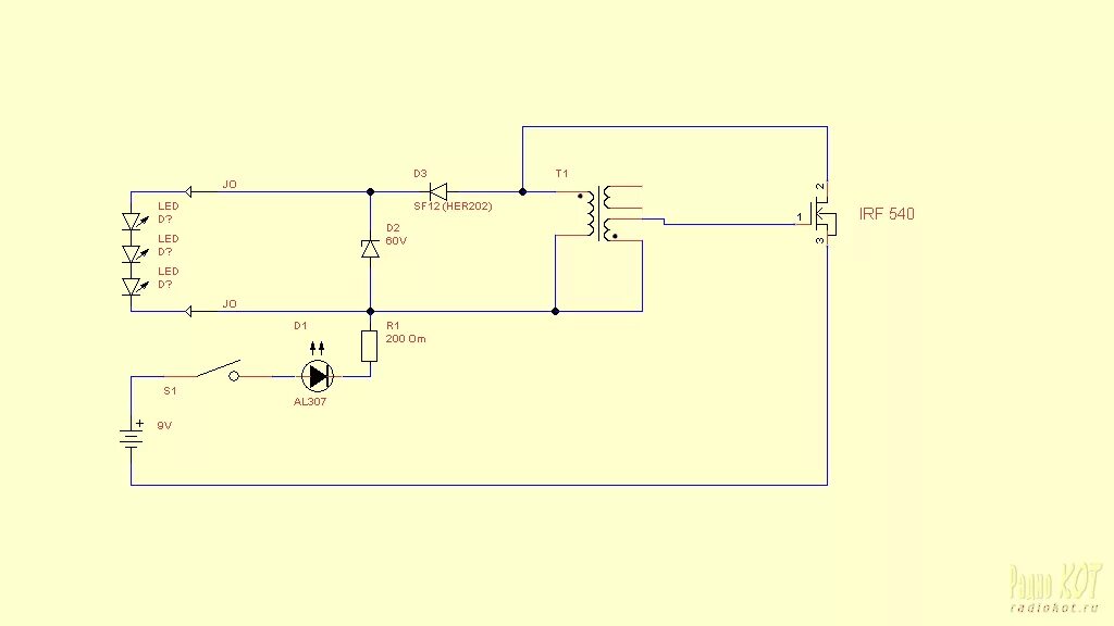
Проверка led подсветки