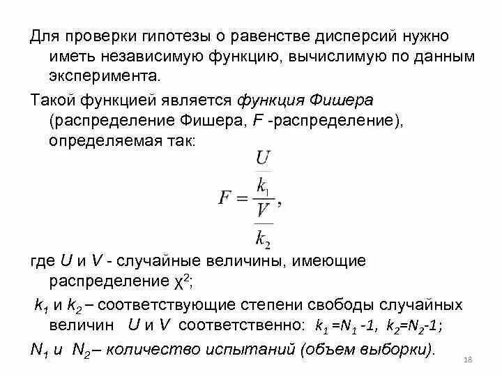
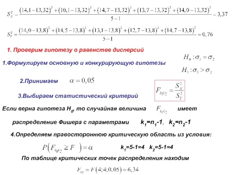
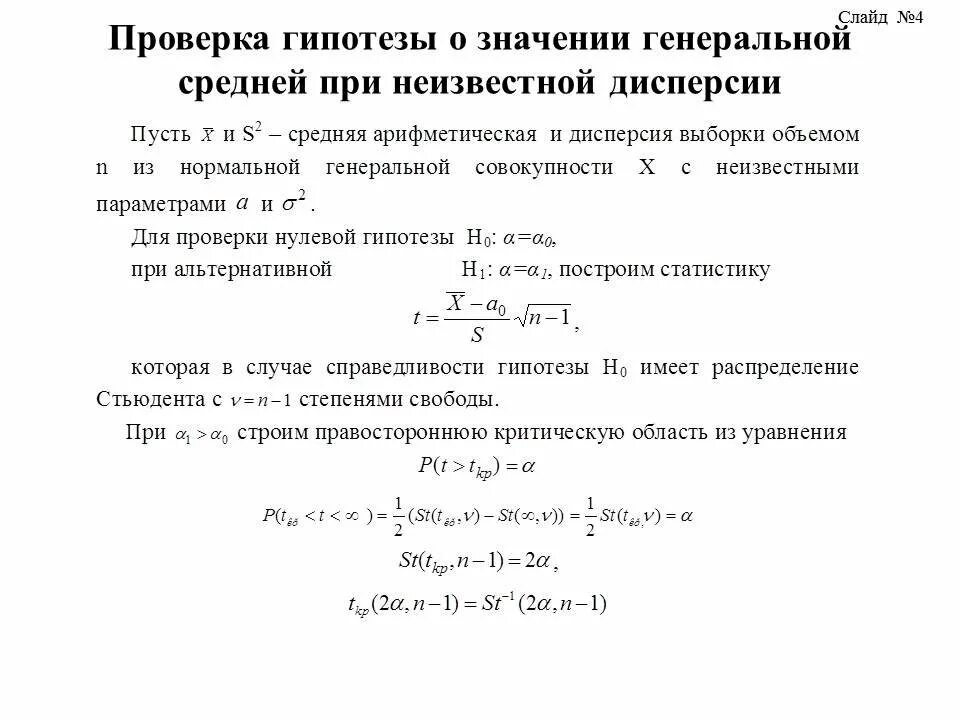
Проверка гипотез о равенстве средних значений