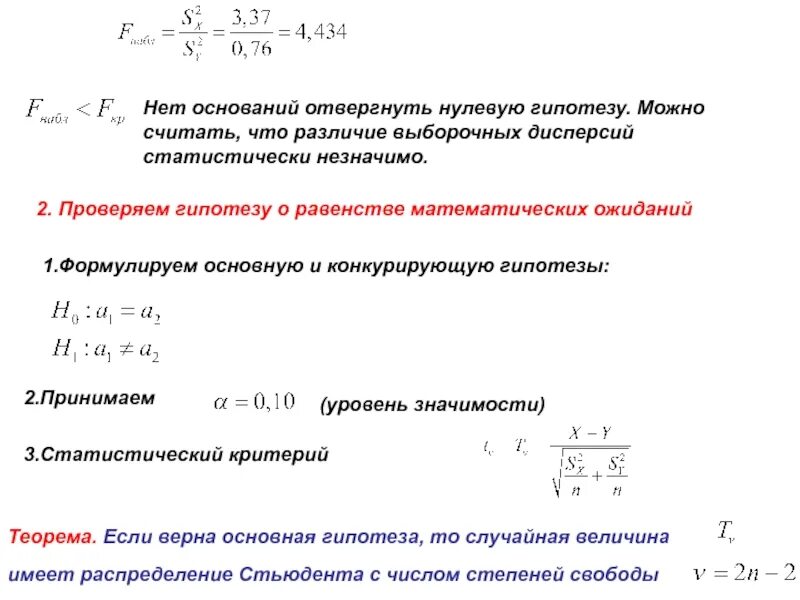
Проверить нулевую гипотезу