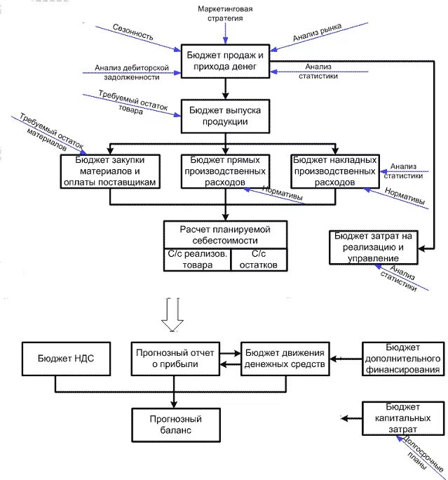
Процесс разработки бюджета организации