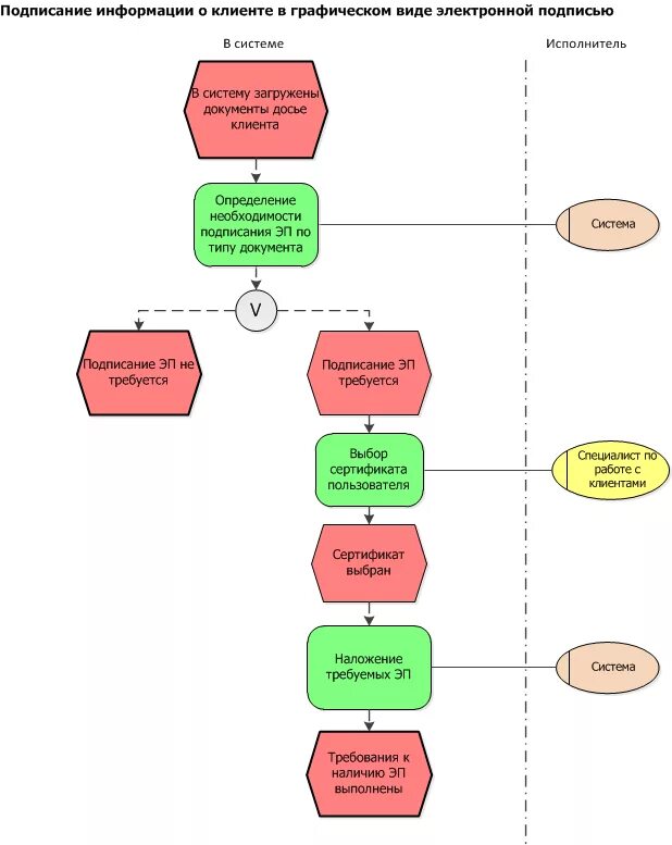
Процесс формирования документов