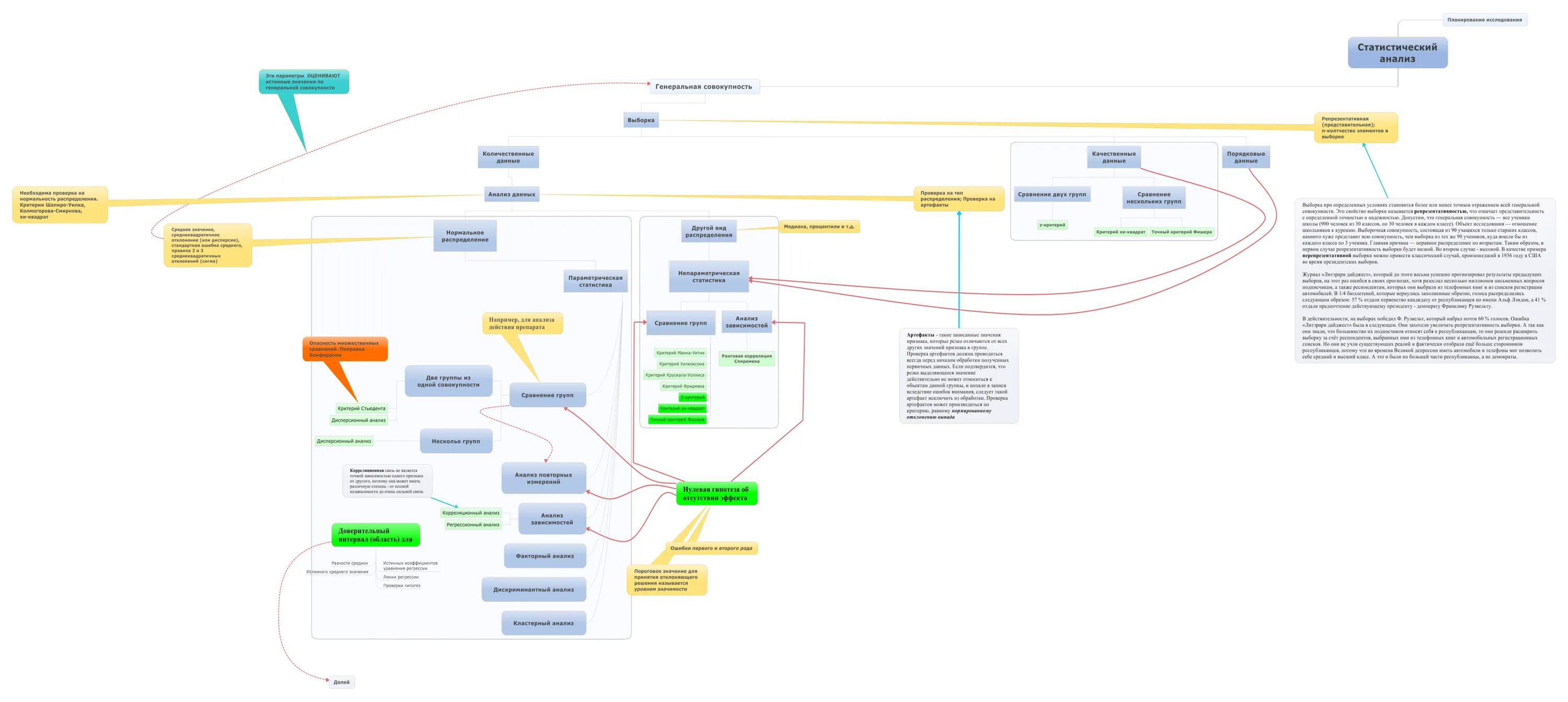
Процесс анализа данных