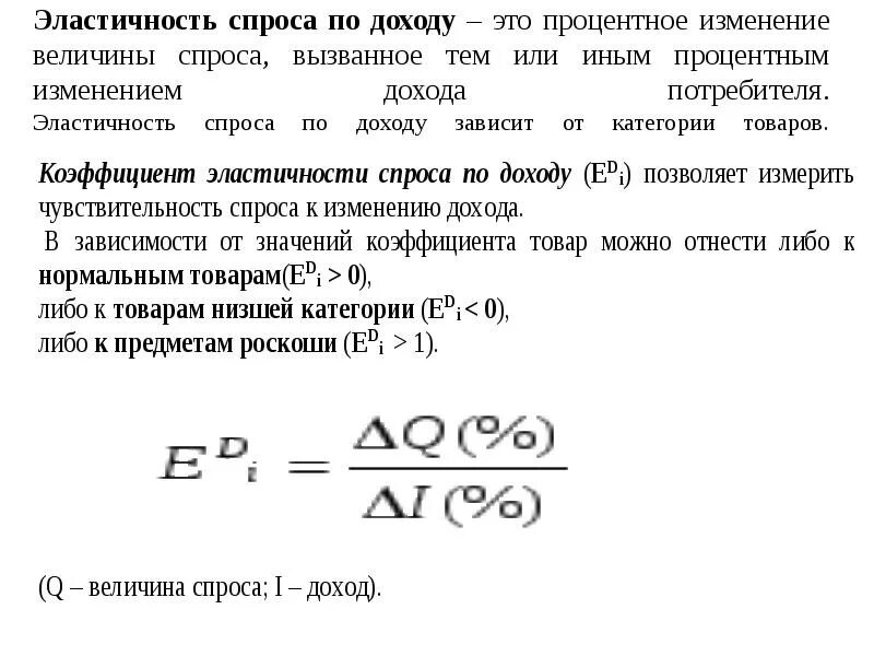
Процентное изменение спроса на товар