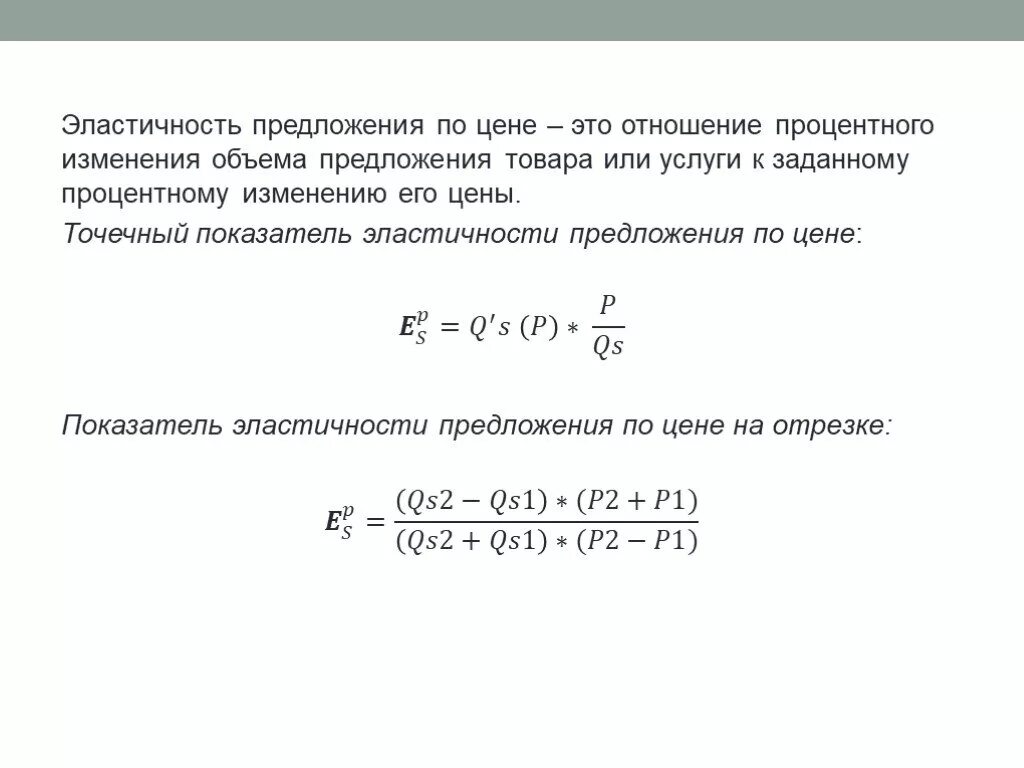
Процентное изменение объема спроса