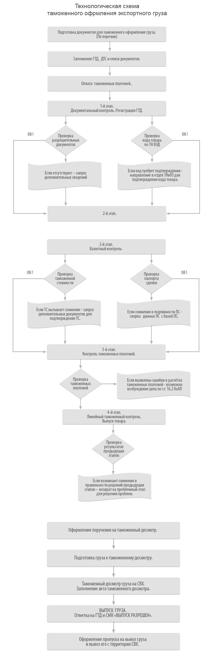
Процедуры таможенного оформления грузов