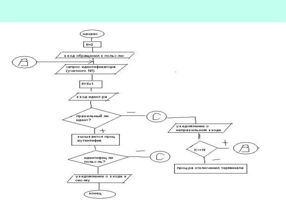
Процедура идентификации и аутентификации