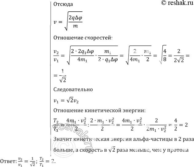
Протон и электрон ускоренные одинаковой разностью