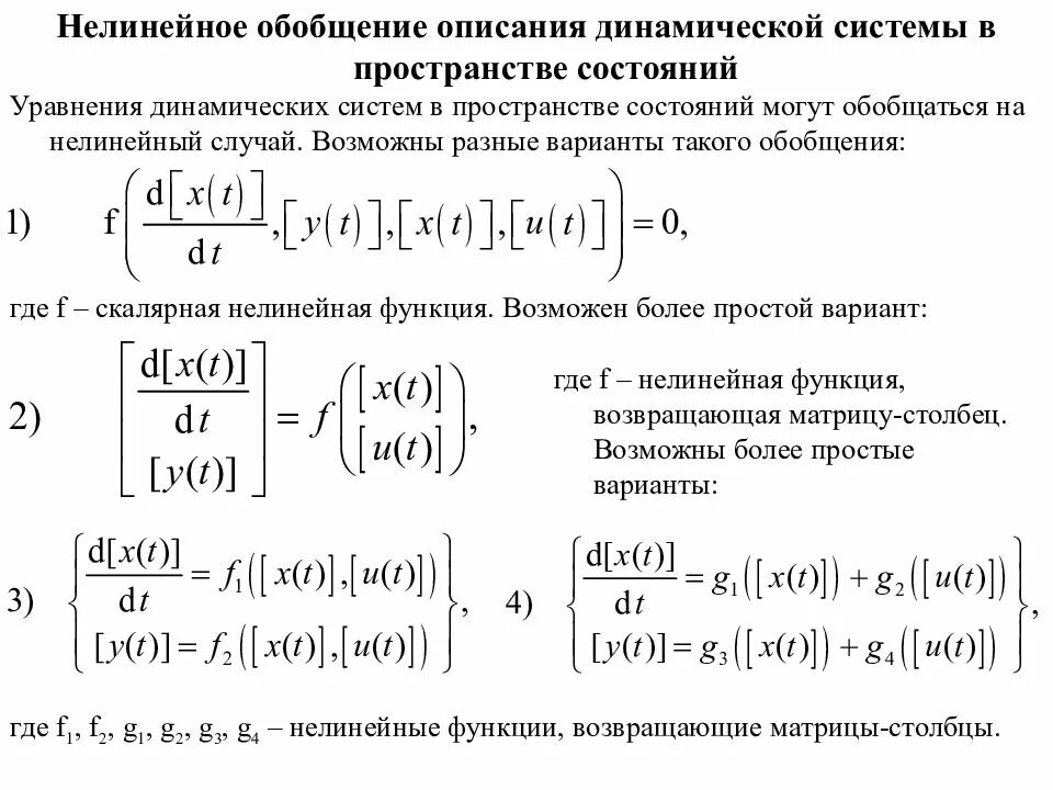
Пространство состояний системы