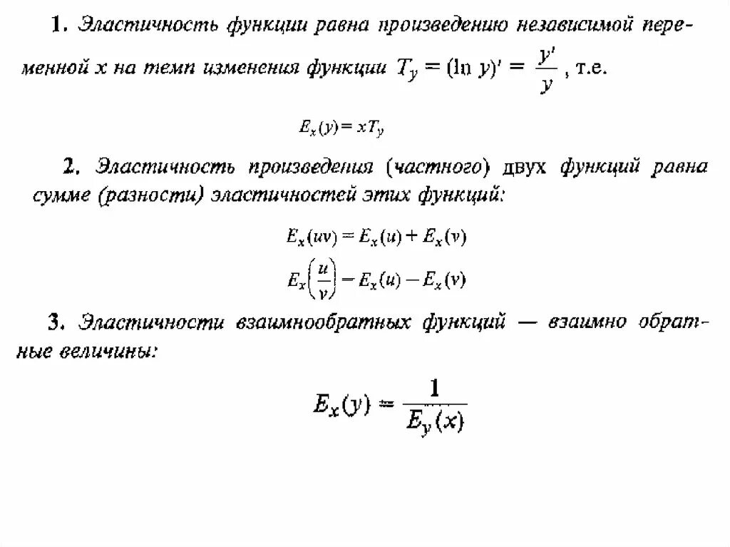
Произведения двух функций