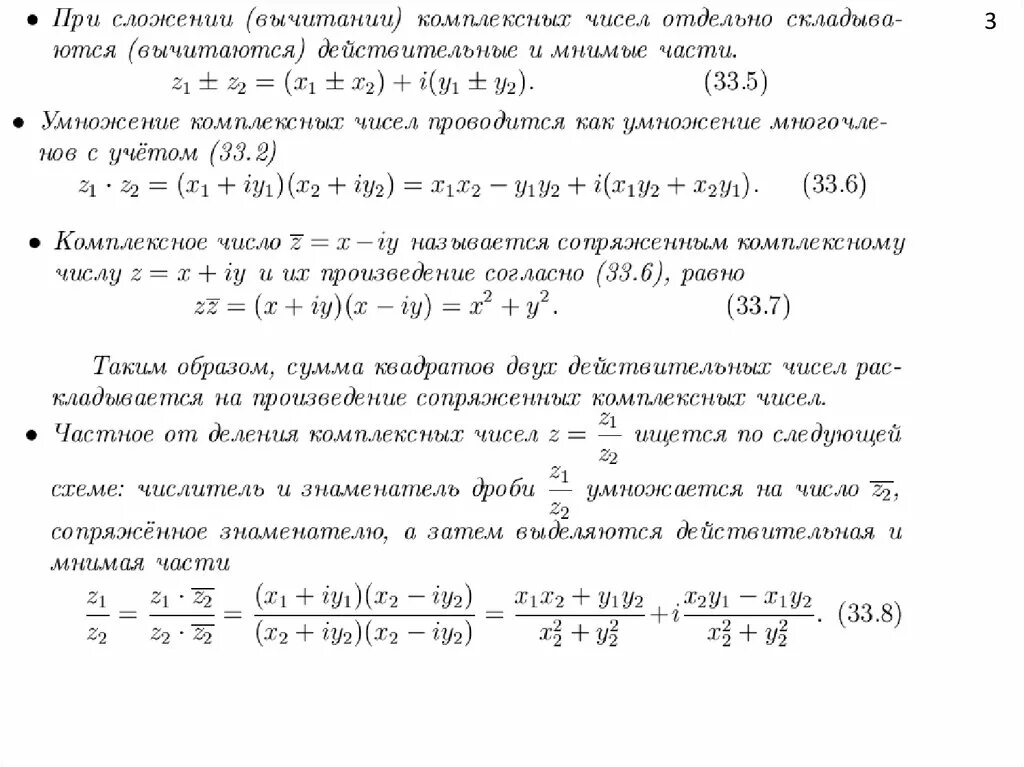
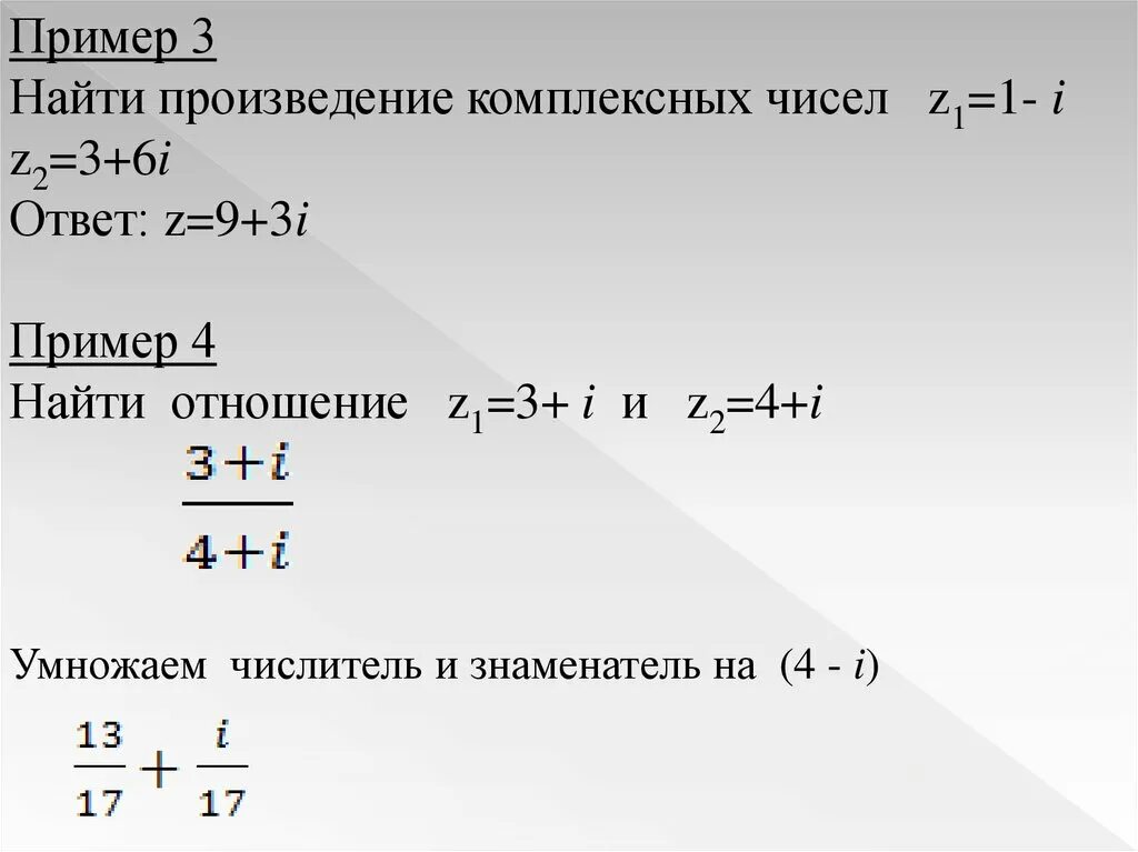
Произведение комплексных чисел равно