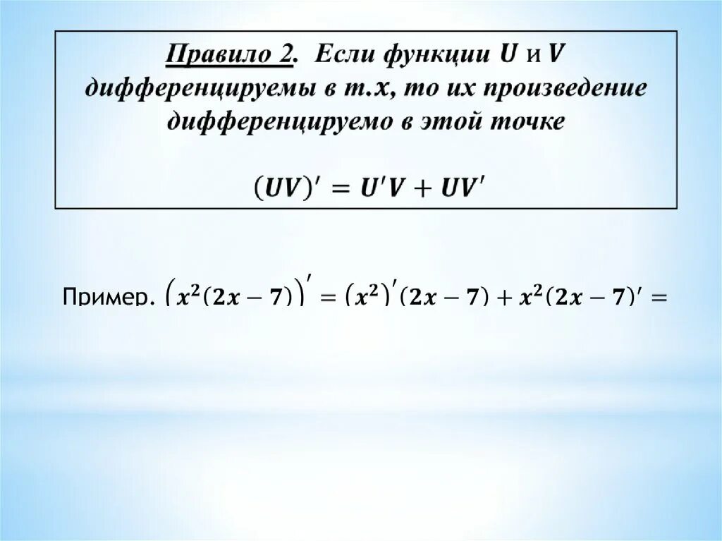
Произведение функции в точке