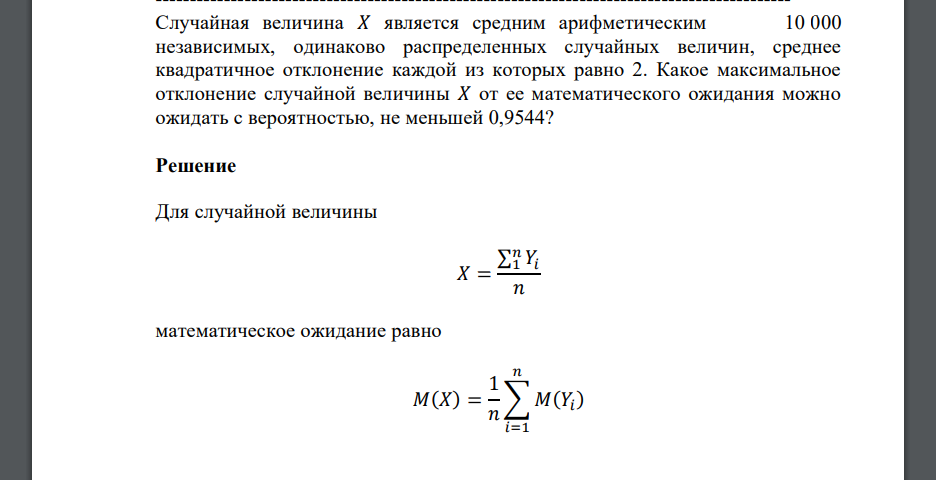
Произведение дисперсий независимых случайных величин