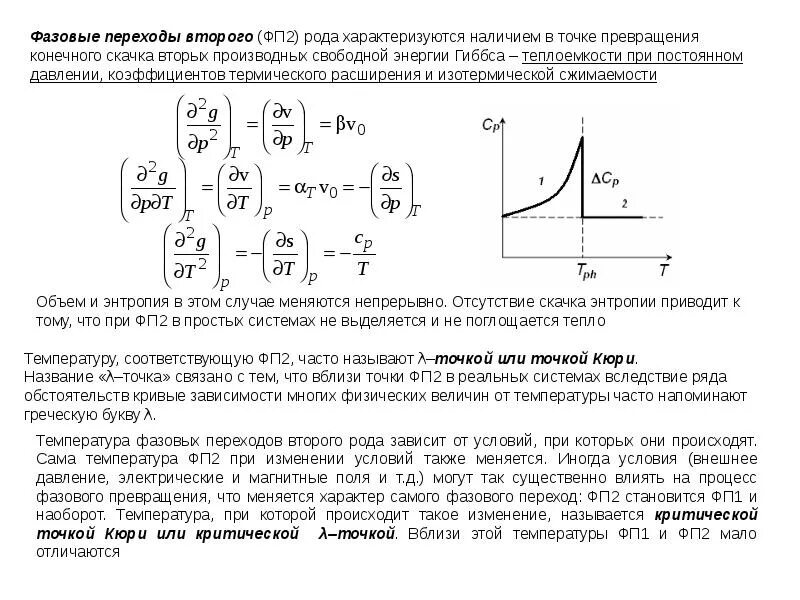
Происходит при постоянной температуре