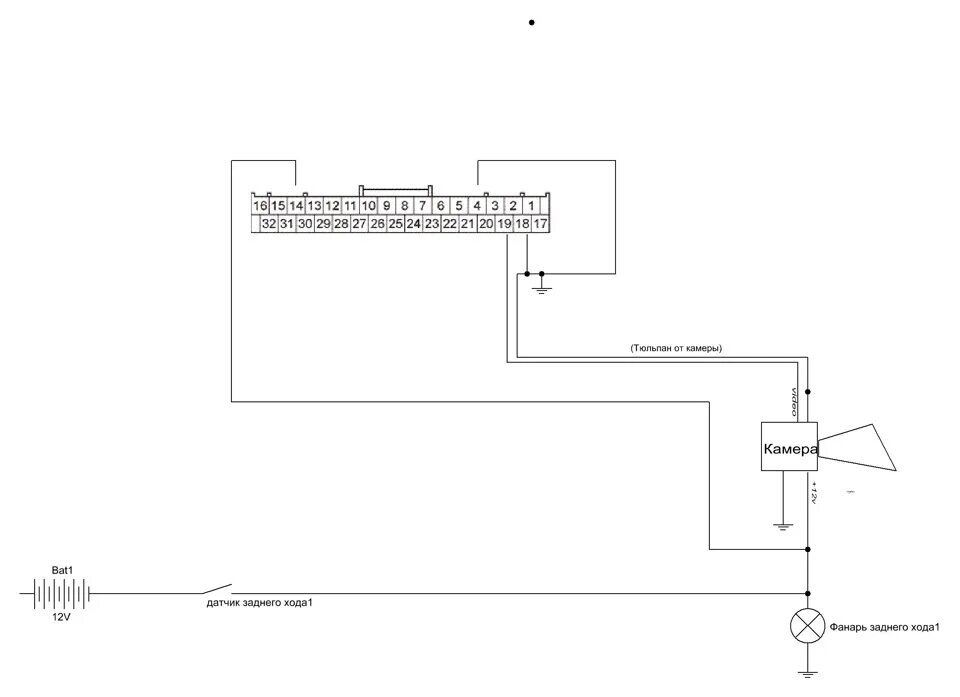
Программа заднего хода