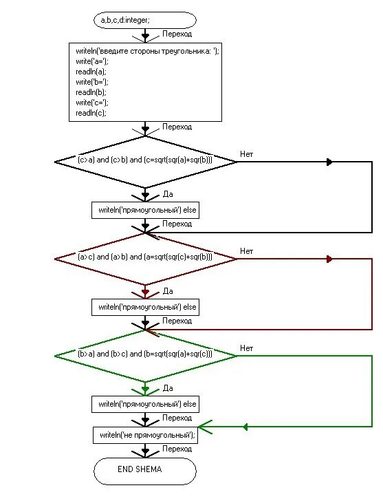
Программа определяет треугольник