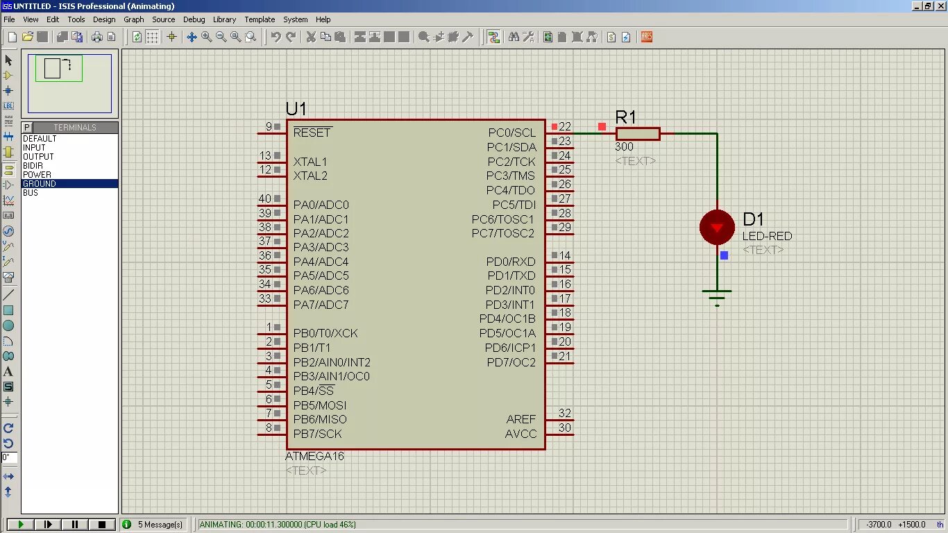
Программа мигающий светодиод