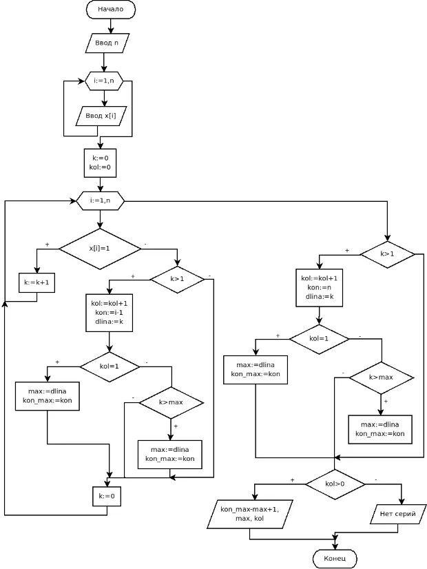
Programforyou block diagram redactor