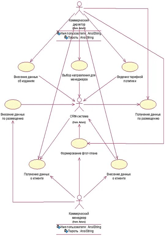
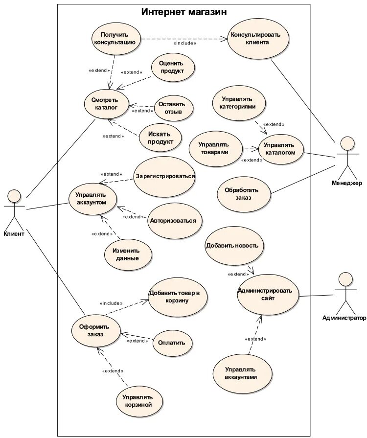
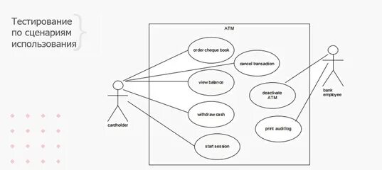
Проектирование вариантов использования