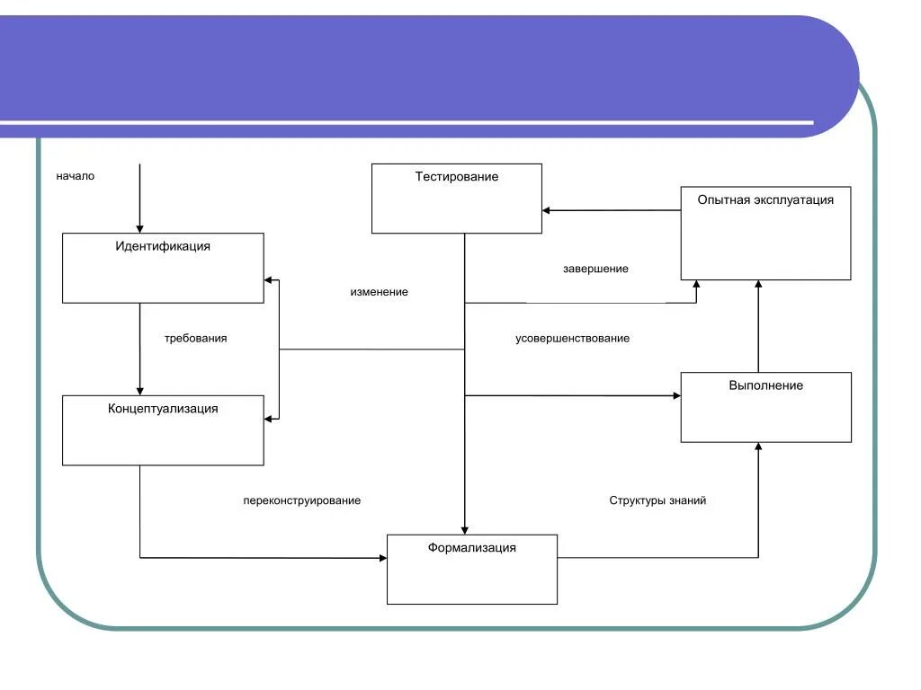
Проектирование экспертных систем