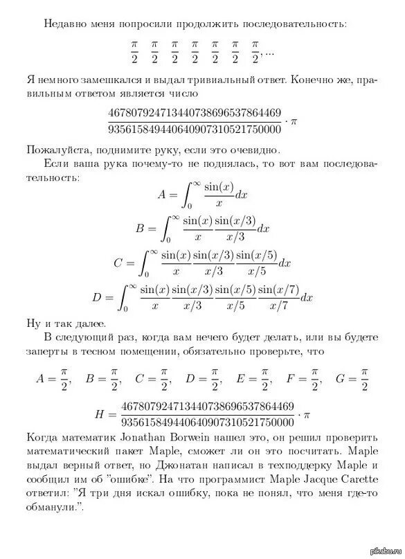
Продолжи последовательность 3 5 9 17