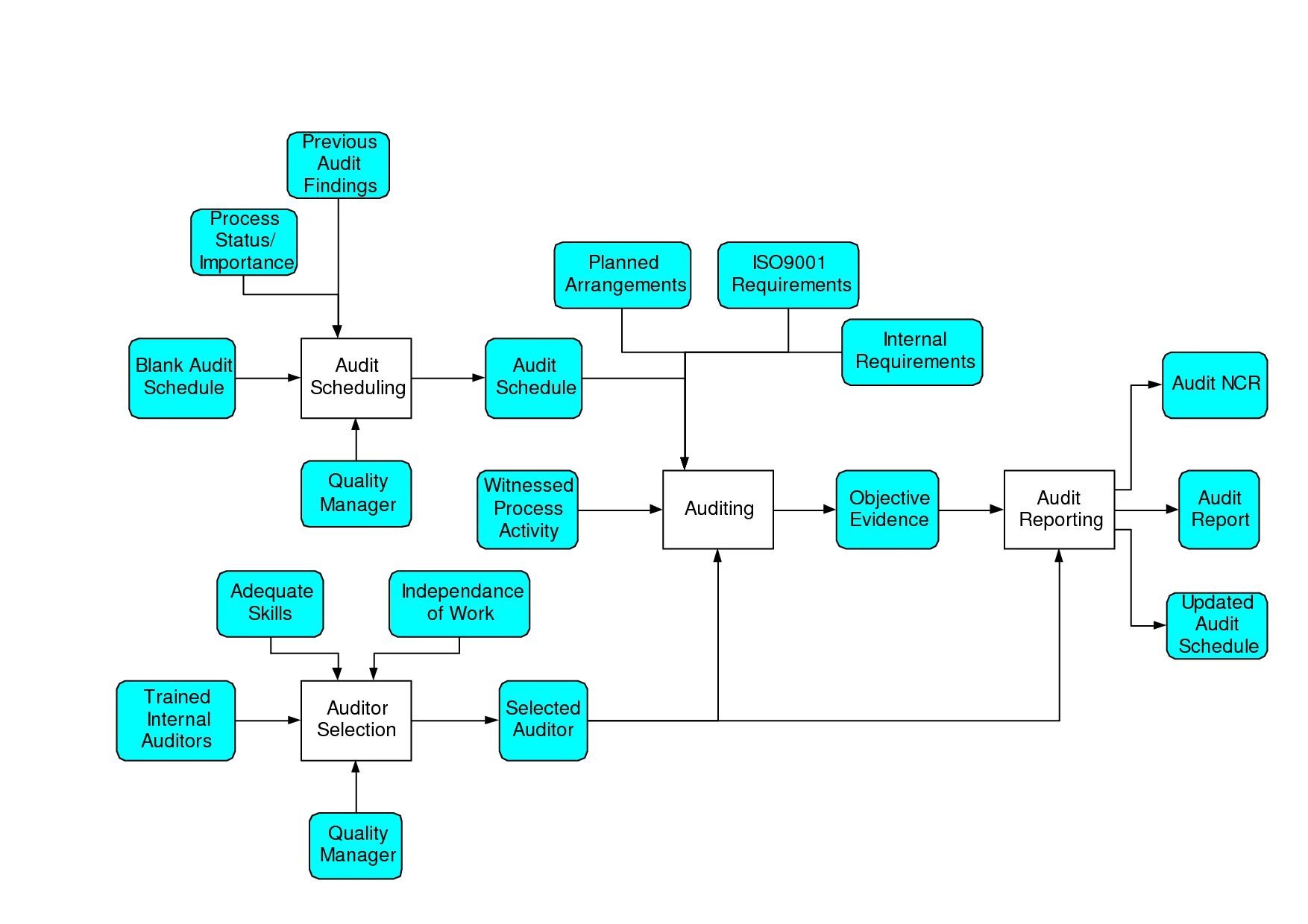
Process scheme