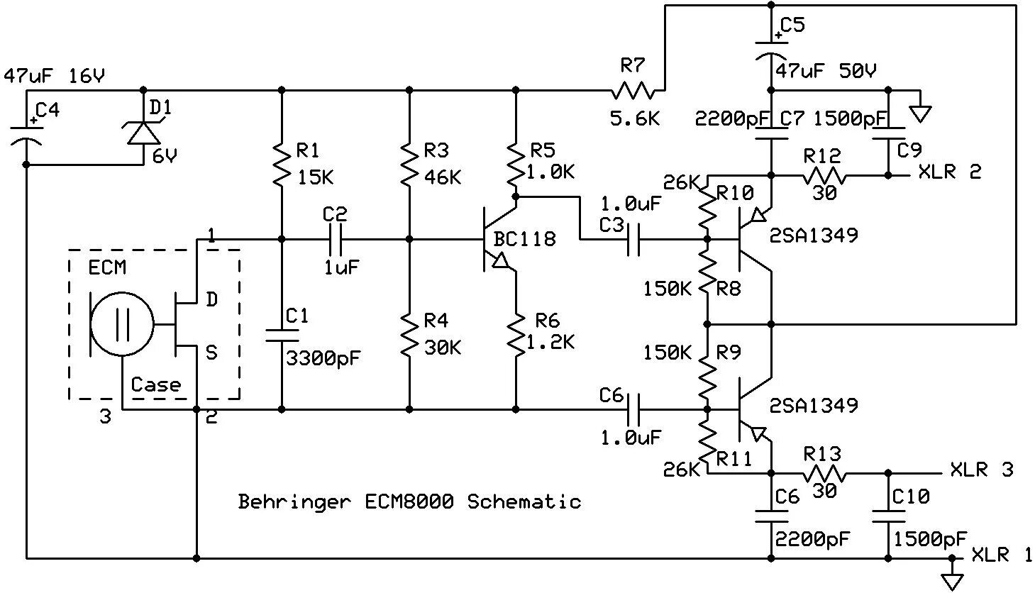
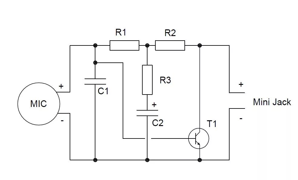
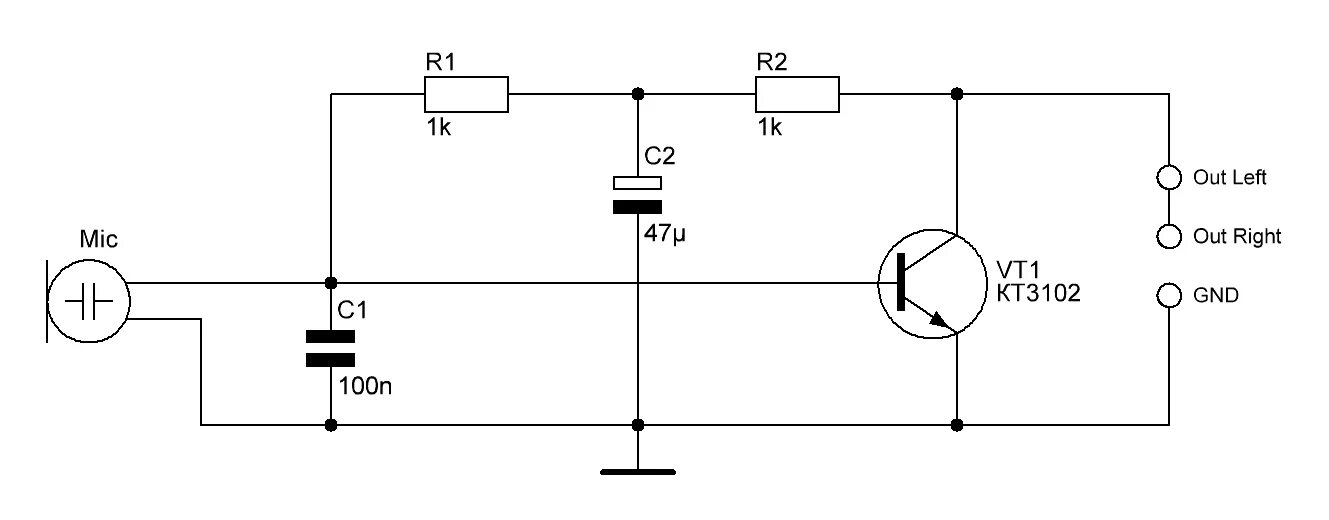
Принципиальную схему микрофона