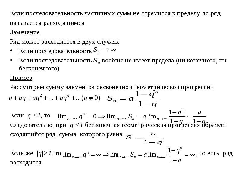
Примеры расходящихся последовательностей