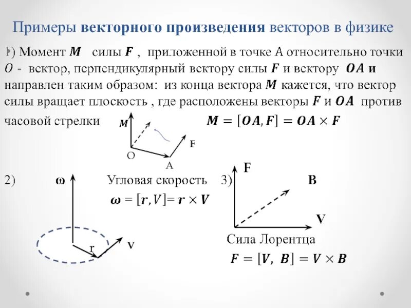
Применение векторов в физике