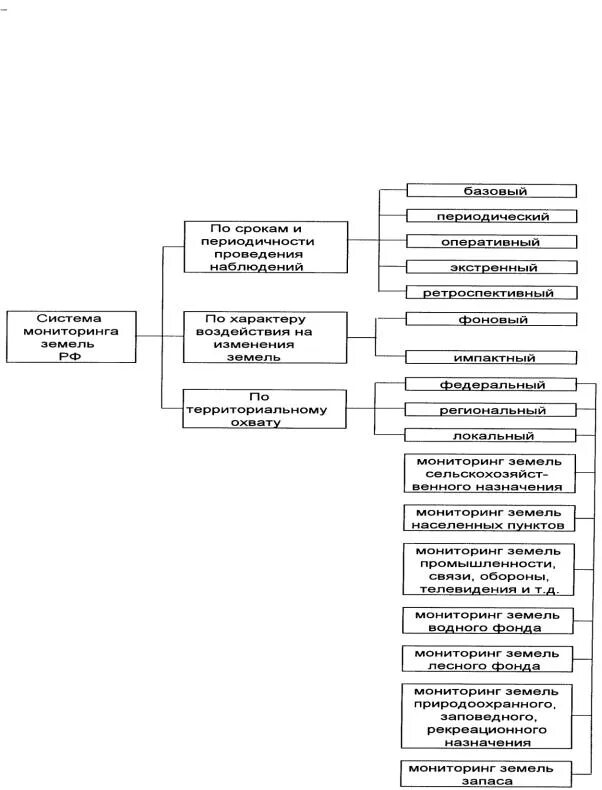
Применение мониторинга земли