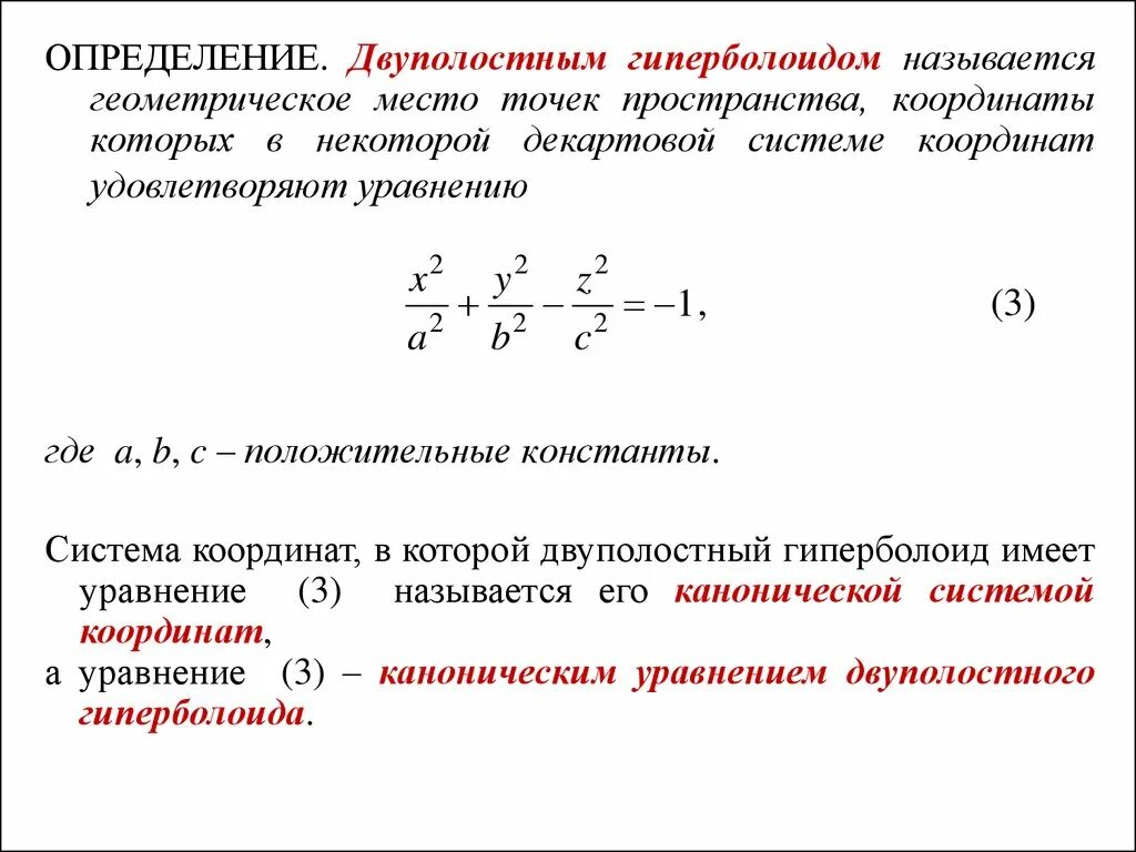
Приложения второго порядка