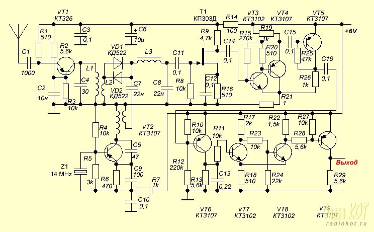
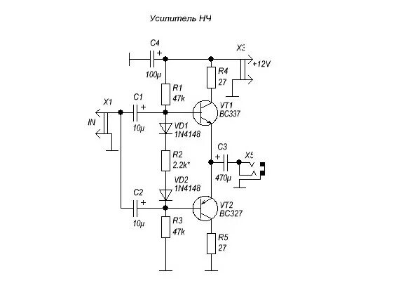
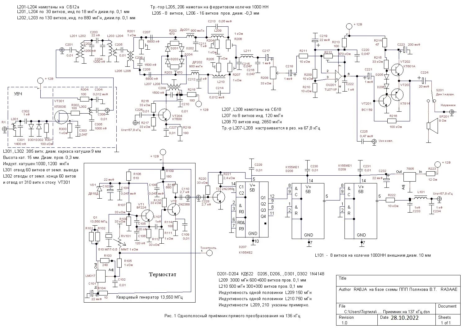
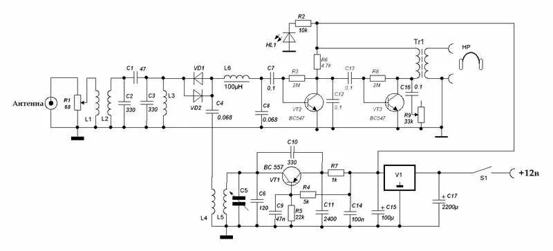
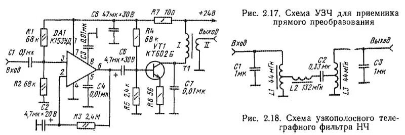
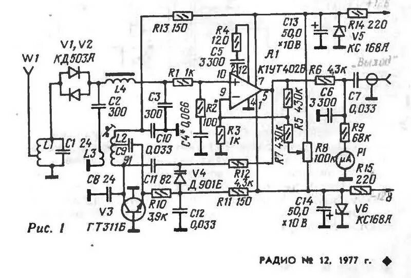
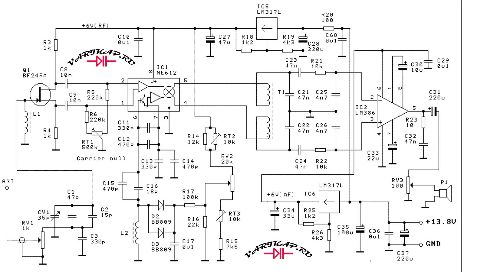
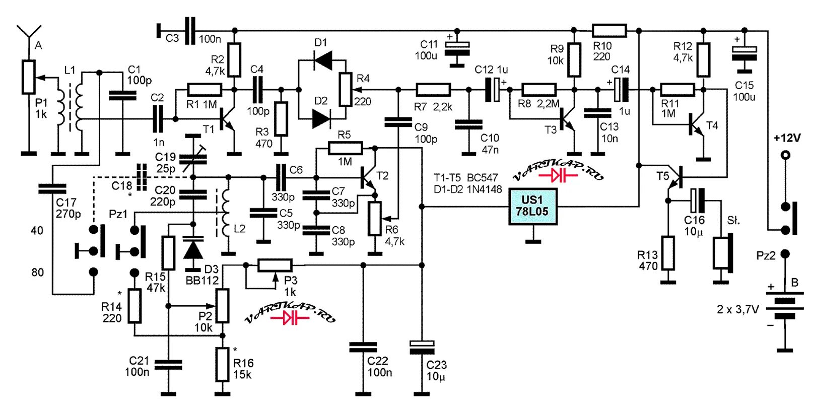
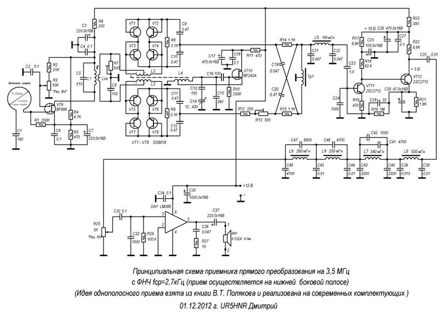
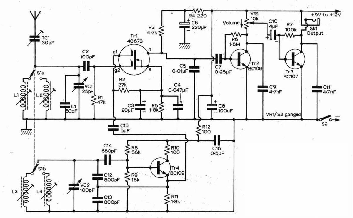
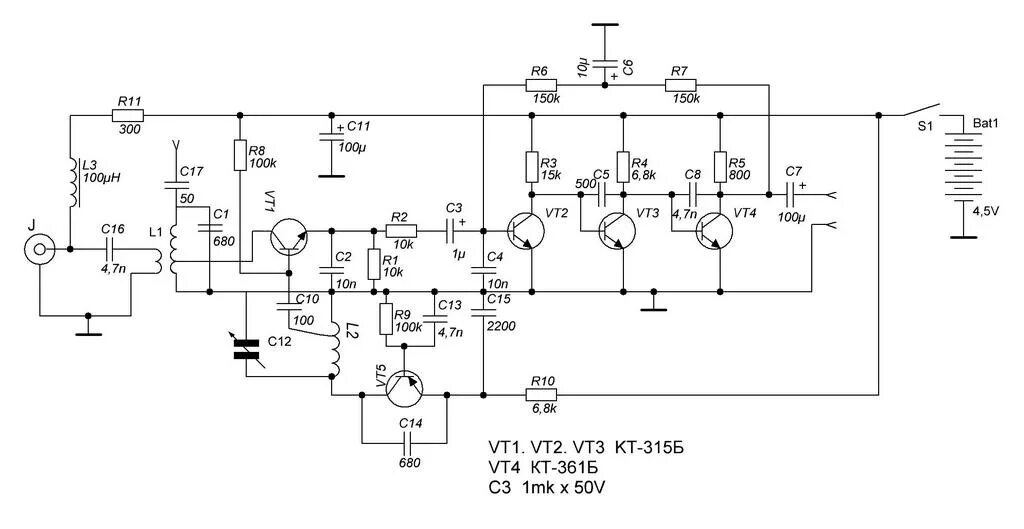
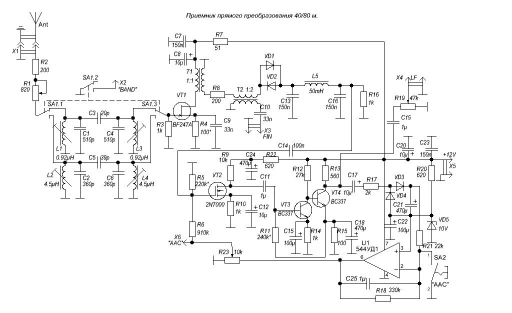
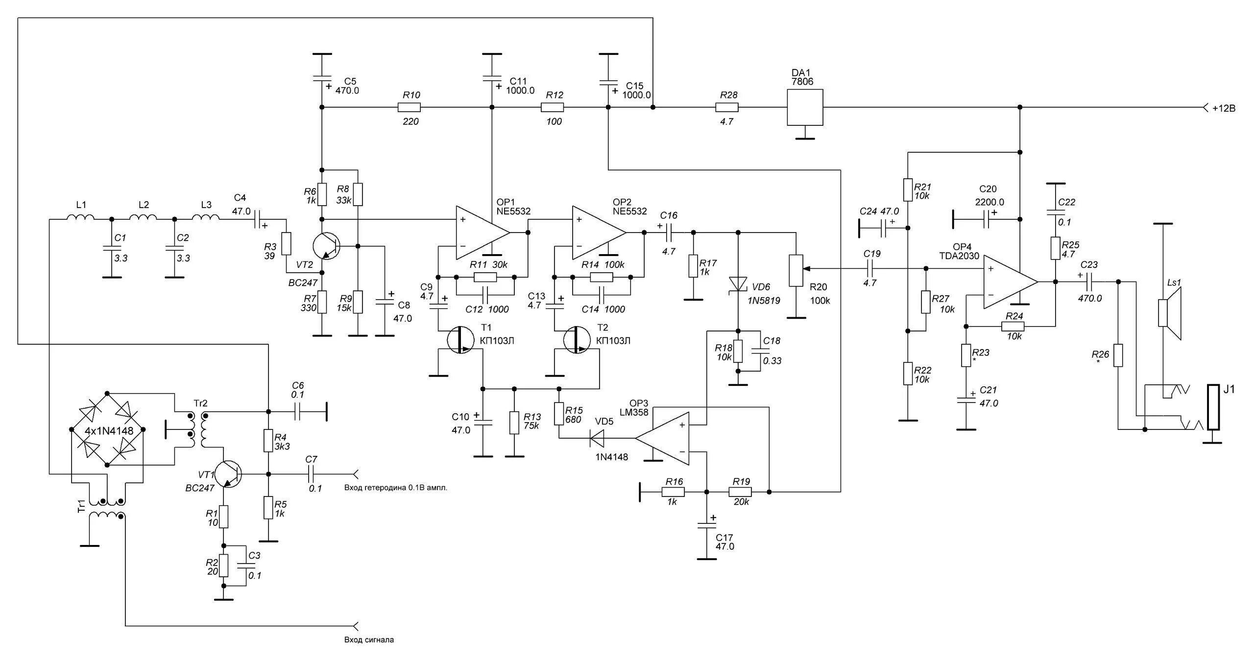
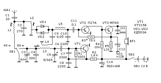
Приемник прямого преобразования схема