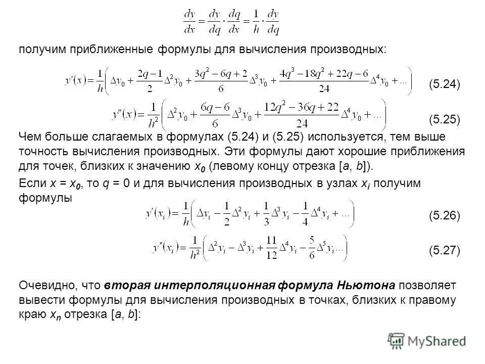
Приближенные вычисления производных