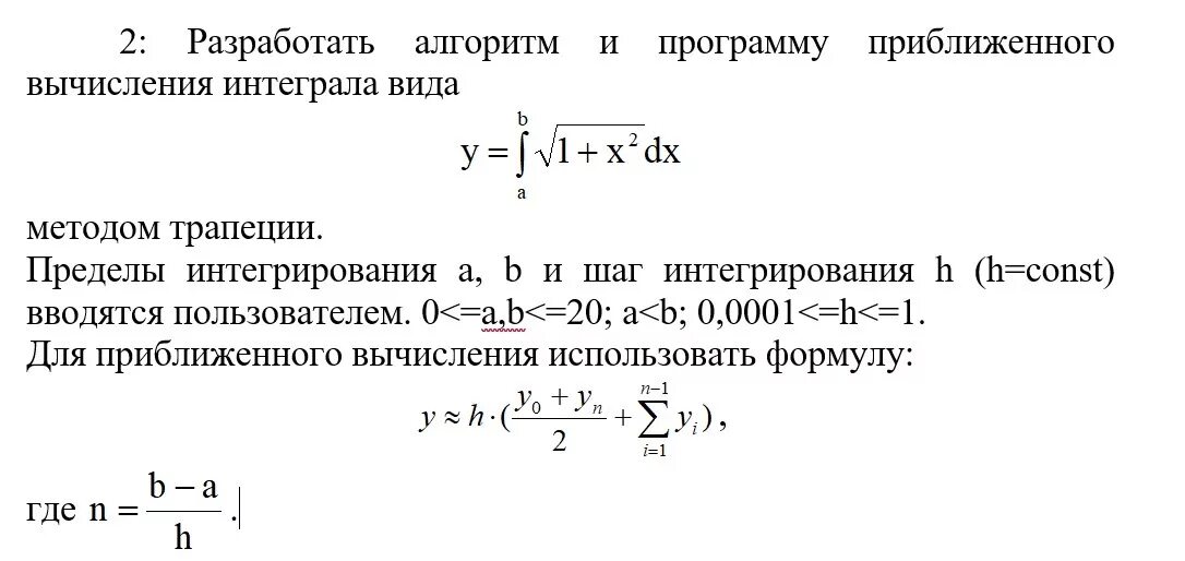
Приближенное значение функции формула