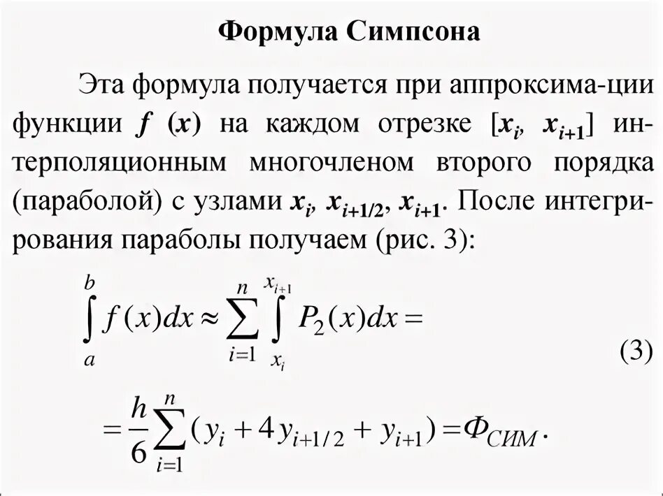
Приближенное вычисление интегралов