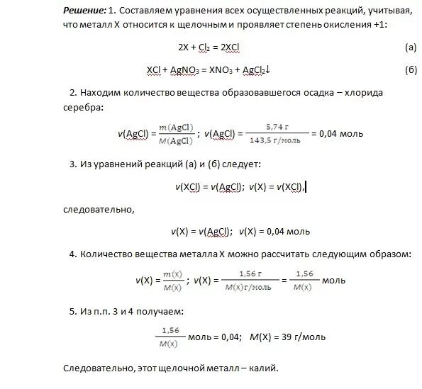
При взаимодействии некоторого металла