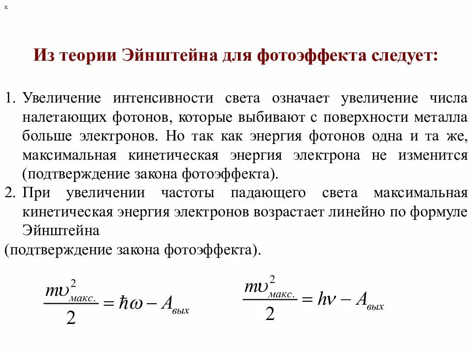
При увеличении интенсивности света