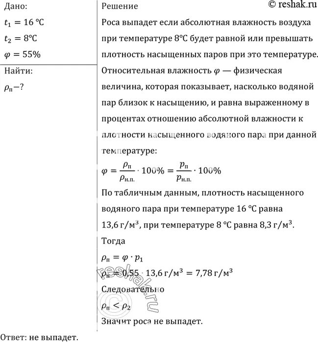
При температуре 20 градусов относительная влажность