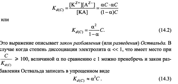
При разбавлении раствора электролита степень его диссоциации