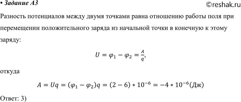
При перемещении заряда в 2 5