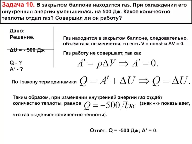
При охлаждении объем тела уменьшается