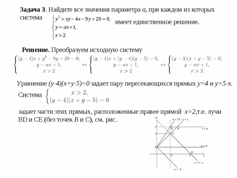
При каждом входе система