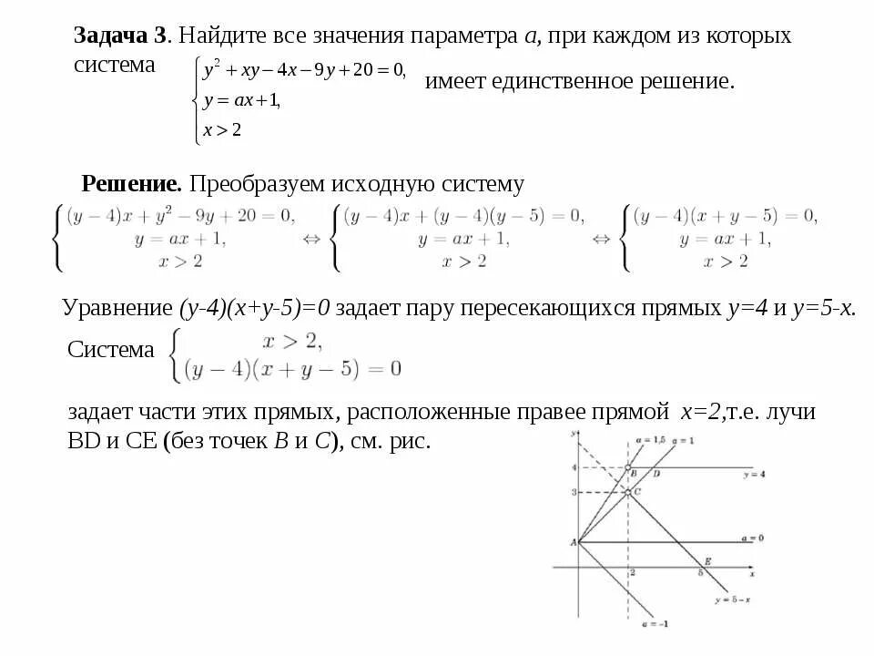
При каждом из которых система уравнений