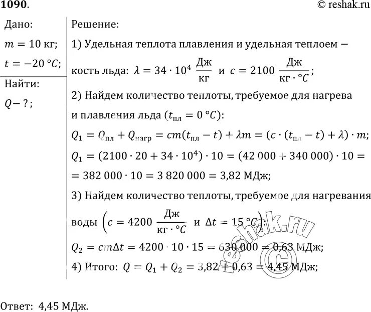
При какой температуре находилась льдинка массой 200