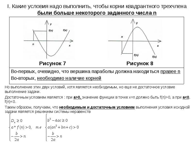
При каком значении x квадратный трехчлен